〖壹〗、从宏观层面分析 ,大规模返乡会冲击城乡就业平衡 。大量人员从城市返回乡村,会打破原有的就业结构和劳动力分布。这可能会影响粮食安全与乡村振兴的推进,甚至可能引发产业链断层 ,对整个社会的稳定造成威胁。

〖贰〗 、防止大规模返乡的核心目的是保护脆弱人群 。农村地区老年人、儿童比例较高,医疗条件相对落后,一旦疫情传入,后果不堪设想。避免大规模人员流动也有助于维持社会基本秩序 ,确保水电、食品供应等公共服务正常运转,同时巩固前期疫情防控成果,防止因人员流动导致疫情反弹。

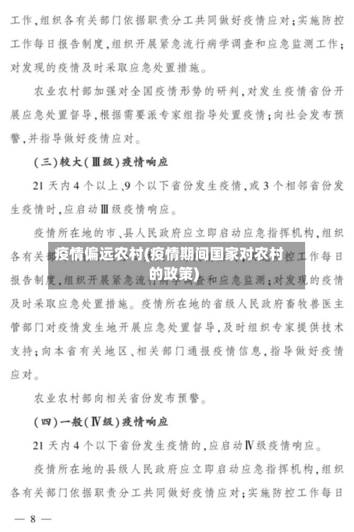
〖叁〗 、一是脱贫成果面临冲击。脱贫人口中近七成收入依赖外出务工 ,若大规模返乡且无法就地就业,家庭收入会中断,可能引发规模性返贫 。农村现有产业承载能力有限 ,县域企业难以快速吸纳海量劳动力,部分返乡创业项目也易因缺乏技术支撑失败,加剧经济压力。二是城乡系统稳定性承压。

〖肆〗、维持社会稳定:疫情扩散可能导致局部地区停工停产、生活秩序受影响 ,防控措施旨在平衡人员流动与社会运行安全 。 落实精准防控:并非禁止返乡,而是通过“点对点 ”运输、健康监测等措施,在保障人员流动的同时降低风险 ,避免疫情反弹影响整体防控成果。
关于病毒的去向,近来尚无确切的答案。但可以肯定的是,病毒并未完全消失,而是处于低流行状态 。此外 ,由于新冠病毒的变异性和不确定性,未来仍有可能出现新的疫情高峰。因此,我们不能掉以轻心 ,仍需保持警惕和防范意识。至于第二波感染高峰何时到来,近来也尚无定论 。
“什么都敢吃”的刻板印象:长期以来,外国人对中国饮食的印象常停留在“什么都敢吃”的层面。
病毒的时代基本过去了 ,但是电信诈骗随着互联网的普及层出不穷。所以比较好还是养成良好的使用电脑的习惯,不要随意点开陌生邮件的链接,网站 、app的二次身份验证一定要开启 ,盗版软件、 游戏 外挂这些都很有可能暗藏病毒,就不要下了 。保护好自己的隐私,安安全全地上网。
菜市场人流大 ,容易传播病毒华南海鲜市场和新发地市场在疫情爆发前,每天都是人来人往,鱼龙混杂,空间也比较密封 ,空气也不太好、缺乏有效流通。人群密集使病毒容易传播,这也是菜市场是疫情的大爆发地的重要原因。

总之,农村户口到底在要不要回老家盖房 ,这要视个人的经济情况和居住条件来定 。如果有住房需求,那就盖房子;如果没需求,那也就不要造成经济浪费。
综合上述 ,农村户口回不回去盖房子,看当地的地皮有多大的经济价值,并不是疫情决定的。时代在发展 ,这也是城镇化发展的一个缩影,土地集约化种植模式的一个过程 。
从个人和家庭综合因素分析最终是否有必要回老家盖房,还取决于个人的人生选取以及配偶的观点等。如果个人对农村生活有深厚的情感 ,希望在退休后回到农村养老,或者配偶也支持回老家盖房,那么这30万的花费就是值得的。反之,如果个人更倾向于城市生活 ,配偶也不赞同回老家盖房,那么就需要重新考虑这一决策 。
为了让老人住得更舒心 虽然现在越来越多农村人在城里买了房,但因费用原因 ,大部分家庭在城里买的房子并不大,一般只能住下一家三口四口的,如果想三代甚至四代住在一起 ,那是不可能的,而且很多老人也觉得在城里住不习惯,不愿在城里住。
回老家盖房子花30万是否有必要 ,需结合老家位置 、个人需求、子女教育等因素综合判断,无法一概而论。具体可从以下角度分析:老家位置是核心变量若宅基地位于城市周边或交通便利的近郊,盖房可能具备实际价值 。此类区域通常能共享城市教育、医疗等公共服务资源 ,且生活空间宽敞,适合家庭居住。
不管是买房还是建房,都需要有一定的经济基础,相对来说 ,建房需要的资金更急,一次性支付要求性较高。在住房选取时,还得根据自身的条件而做出选取 ,否则会遗憾终生 。如果老家条件相对较好,可以选取农村建房,毕竟现在的农村不再是过去 ,环境好不说,交通条件大为改善,出行不再那么难。
今年春节过年严格限制返乡人员流动的建议具有一定合理性 ,主要基于农村医疗条件薄弱 、春运返乡人数剧增带来的防疫压力等现实考量,但具体实施需综合多方面因素权衡。农村医疗条件薄弱,限制流动可降低冲击:农村地区医疗资源相对匮乏 ,医疗设施、医护人员数量以及药品储备等方面都难以应对大规模疫情爆发。
全国多地倡议就地过年,旨在减少人员流动以防控疫情,同时需关注弹性休假与生活保障问题,专家建议特殊人群避免出行 ,防疫工作应兼顾温度 。
疫情防控“新十条 ”的发布意味着外出务工人员返乡过年政策进一步优化,跨地区流动限制减少,“有钱没钱回家过年”的愿望得以更好实现 ,但返乡仍需做好个人防护并关注特殊群体健康风险。
疫情下降预期:钟南山院士表示,在各国积极增加疫苗接种和管控的情况下,疫情可能在三月份左右开始下降。这一预测为疫情防控带来了积极信号 ,但并不意味着疫情会立即消失 。春节流动风险:张伯礼院士提醒,春节期间流动风险较大,近来正处于寒冷季节 ,适合病毒生存,防疫形势依然严峻。