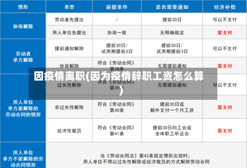
因疫情延迟上班却被单位通知离职,可按以下步骤处理:判断是否签订正式劳动合同 未签订正式劳动合同:可到当地人力资源社会保障局劳动仲裁委员会申请劳动仲裁 ,要求公司支付双倍工资和经济补偿金 。

第一,疫情期间没有上班是公司安排你不去上班,还是你自己就没去上班 ,要是你自己没去上班,就属于旷工了,辞职没有任何赔偿。第二 ,如果是公司安排你不上班,你因为这个原因,自己申请离职,也是能有任何补偿的。

员工在这种情况下被迫离职 ,一般有权要求公司支付经济补偿金 。具体分析如下:公司待岗安排不合理:公司因部门调整、精简机构将小张从高级工程师岗位直接调到人事部门待岗,此调岗方式不恰当。

建议先留在南京过渡2-3个月找工作,同步准备考公 ,若长期无合适机会再考虑回老家,同时需调整心态并制定明确规划。 以下是具体分析:留在南京的利弊与应对策略优势 职业机会多:南京作为新一线城市,设计类岗位需求远高于老家 ,尤其互联网 、广告、文化创意产业集中,可接触更前沿的项目和资源。
建议继续留在上海,以下从家庭规划、职业发展 、社会环境、经济稳定性、子女教育适应性五个方面展开分析:家庭规划与长远目标女儿和女婿的核心诉求是“为下一代创造更多机会” ,并希望通过自身能力进行长期尝试。
建议结合个人经济状况 、风险承受能力及对“过年意义 ”的重视程度综合决策,若经济压力较大且重视团圆,可优先选取回家;若经济储备充足且更看重工作稳定性 ,可暂留郑州观察 。
如果我在20几岁的年纪就选取回到农村种田养活自己和家人,那可能再过几年我已经完全没有了斗志,重新再站在社会上,我也没有能力去赚到更多的钱了 ,我的一生可能也会留在农村,所以近来我不愿意回去。疫情让我认识到了钱的重要性。
若经济压力较大,可考虑错峰返乡或通过视频通话弥补遗憾 。个人选取:需综合评估后决策若选取返乡:提前规划:关注家乡防疫政策 ,准备必要药品和防护用品,减少聚集活动。珍惜时光:多陪伴家人,参与传统习俗 ,弥补分离遗憾。关注健康:若自身或亲友有基础疾病,需格外注意防护 。
疫情期间提交离职申请后须遵循当地的疫情防控标准才可以判定是否可以离开自己的城市.拓展:根据《劳动合同法》规定,劳动者提前三十日以书面形式通知用人单位 ,可以解除劳动合同。《劳动合同法》第三十七条 【劳动者提前通知解除劳动合同】劳动者提前三十日以书面形式通知用人单位,可以解除劳动合同。
在疫情期间辞职,主要是因为长期在工作中积累的失望、疲惫以及与老板之间矛盾的激化 ,最终导致内心崩溃而选取离开 。具体原因如下:承诺未兑现:老板在公司创业初期承诺等公司稳定后给予股份,带领大家一起赚钱,这成为努力工作的动力。
在疫情期间于日本裸辞,主要与人事安排、升级加薪机制、周围环境等因素有关。以下是对这一经历的详细介绍:公司背景老东家在日本属于数一数二的超大公司 ,在大学应届文科毕业生最想进的企业排名榜里排名前五,与大型航空公司平起平坐 。
对理想生活状态的实践辞职并非冲动,而是长期积累的自我觉醒。从高考后选取远行 、违背家人意愿选省外学校 ,到疫情期间坚持兼职与学习,她始终在探索适合自己的生活方式。疫情结束后的辞职,是这一过程的延续——拒绝被定义 ,主动创造价值,哪怕面临未知挑战。
居家生活带来的心态转变:疫情期间长时间的居家生活,让朋友逐渐适应并享受其中 。每天做饭、看书、陪伴家人以及完成部分线上工作 ,这种满足而安心的生活状态,与以往上班时的疲惫形成鲜明对比。复工后,他发现自己不再喜欢过去那种忙碌且个人空间被严重挤压的生活 ,这种心态的转变是引发辞职念头的重要原因。
疫情下职场人的应对策略谨慎对待辞职跳槽创业经济压力考量:在疫情特殊时期,有一份糊口的工作是一种“幸运” 。相比没有工作没有收入,应优先保障基本生活。此时辞职跳槽或创业,面临的不确定性增加 ,如新工作可能不稳定 、创业市场环境不佳等,可能导致经济状况进一步恶化。
不建议在疫情下因工作不开心轻易离职,除非问题严重到无法接受 。以下从几个方面进行分析:经济环境层面:疫情对全球经济造成了巨大冲击 ,许多行业都受到了不同程度的影响,整体就业市场形势严峻。在这种大环境下,找到一份合适的工作变得比以往更加困难。
综上所述 ,当工作干得不开心且压力大时,不建议轻易辞职 。相反,我们应该尝试调整心态、提升能力、寻求支持和改变环境等方法来解决问题。通过这些努力 ,我们不仅可以缓解当前的压力和不满情绪,还能为未来的职业发展打下坚实的基础。
是否辞职需综合评估情绪价值 、职业目标与现实条件,不建议仅因短期不开心冲动离职 ,但长期情绪压抑且无改善可能时需果断行动 。具体可从以下角度分析:工作不开心的本质:情绪价值缺失的负向循环心理学中的“不值得定律”指出,当人认为工作无法带来幸福或意义时,会本能敷衍,导致成就感降低。
职场工作不开心 ,不要辞职。本身疫情期间工作本身就不稳定。所以近几年不要轻易辞职 。同时也是疫情期间本院工作的单位就少,因为有很多厂家公司都已经停止生产或者是倒闭了,所以要珍惜自己的工作。另外是一个我们避不开的原因就是职场不开心是很正常的事情。
若当前工作带来的负面情绪远超个人承受能力 ,且长期看不到改善可能,建议果断辞职;若仍对职业发展抱有期待且能承受短期压力,可考虑继续坚持 ,但需设定明确止损期限 。
这种工作环境让员工缺乏安全感和尊严,留下的同事被上司随意指责和PUA也只能默然承受,新员工入职不久就离职 ,A女士自己也感觉上班心情比上坟还沉重,处于工作崩溃边缘,最终决定疫情后辞职。
疫情之下 ,大龄、失业、单身 、有房贷的年轻人面临着经济压力、心理焦虑、职业选取受限等多重困境,但也有部分人通过调整心态 、持续学习、降低物质欲望等方式积极应对。
职业规划缺失:部分学生高考时盲目选取专业,大学期间缺乏明确目标,无实习、荣誉或技能 ,导致就业竞争力弱 。期望与现实落差:受网络言论影响,学生对薪资期望过高,难以接受3000-4000元的起薪 ,选取“摆烂 ”或灵活就业(如送外卖)。
疫情下的失业危机现状 中小企业倒闭潮:疫情导致市场需求萎缩,中小企业资金链断裂,大量企业不得不宣布破产 ,员工因此失业。裁员降薪普遍:为降低成本,许多企业选取裁员或降薪,员工面临收入减少甚至失业的风险 。
〖壹〗、疫情三年后的第一个春天选取离职的人 ,整体状态呈现出显著的积极转变,这种转变体现在身体 、情绪、生活方式和自我认知等多个层面。以下是具体表现:身体状态的复苏疾病缓解:长期高压工作导致的健康问题逐渐消失。
〖贰〗、主人公的善意预警本能营救更多苍生,虽然最初被忽视 ,但最终更多人明白了他的付出 。这个春天因疫情变得特殊,人们戴着口罩,无法享受春光,但生者坚信“一定要赶去魔咒”。结尾“一路走好”表达了对逝者的深切缅怀 ,也传递出战胜疫情的坚定信念。
〖叁〗 、个人体验的多样性:春天对不同人的意义截然不同。有人因疫情延迟开学,却通过生日的仪式感、朋友的关怀和自然的美景找到慰藉;有人因带娃春游而充满快乐;也有人因毕业或情感经历陷入慵懒与纠结 。这些差异说明,春天本身不决定结果 ,但为人们提供了调整心态、采取行动的背景。
〖肆〗 、疫情全面放开后,第二波大规模感染未出现,病毒看似“消失 ” ,主要因群体免疫形成、病毒毒力与传播力下降,但未来仍不能放松警惕,需防范新毒株输入。
〖伍〗、疫情初期市场冲击与反弹2020年开春 ,新型冠状病毒疫情从武汉蔓延至全国,对经济和资本市场造成冲击 。2月3日,鼠年股市首个交易日大幅下跌 ,A股近乎跌停,反映投资者对疫情不确定性的恐慌情绪。
〖陆〗 、感悟与展望:从体制内切换到企业,不仅是人生赛道的转换,更是人生航向的调整。从追求仕途到企业内奋战 ,虽辛苦而无悔 。经过八年的努力,从人生谷底一步步爬了上来,买了新房 ,孩子也考上了重点高中。面对人生的挫折和磨难,始终坚信自己不是孬种,为了家人、亲友和每一个给予帮助的人 ,要继续努力加油。