贵阳疫情爆发(贵阳疫情爆发原因)

南城 21 2026-04-16 23:30:17

贵阳疫情有哪些明星捐款了

022年9月3日贵阳市的本轮疫情爆发,此时贵阳已遭受新冠肺炎疫情的严峻考验。像韩红、袁弘 、宋茜、刘诗诗、孙俪 、陈赫等进行捐款 ,都贡献了自己的一份力量 。其实明星们并不是没有关注此次疫情,只是做完自己的微薄之力之后,并没有声张出来 ,他们用自己的行动来支持站在一线的工作人员。疫情让我们看到了中华民族的儿女们团结一心的样子。一方有难,八方支援 。

贵阳疫情爆发(贵阳疫情爆发原因)-第1张图片

捐了。贵阳二小姐是一名网络歌手,是贵州遵义人 ,活跃在抖音平台,是一个小有名气的主播。在9月2日贵阳发生疫情,贵阳二小姐 ,捐款十万元,捐了 。截止2022年9月21日,贵阳二小姐在抖音拥有的粉丝量在500w以上。

十万元。通过查询相关资料显示2022年9月2号 ,贵阳发生疫情 ,贵阳二小姐,捐款十万元,四川地震 ,二小姐捐款一万元 。贵阳二小姐,华语女歌手,曾发表作品《心肝乱糟糟》。

十万元。贵阳二小姐是贵阳的知名网红 ,在2022年9月2日贵阳发生疫情之后向政府捐款了十万元,为人低调,是一位非常优秀的户外主播 。

“我们积极响应县委县政府号召 ,向贵阳捐了50头生猪,为抗疫做一点绵薄贡献 。”贵州傲农七环畜牧养殖有限公司总经理龙小敏说。据悉,此次黄平县捐赠了牛肉、猪肉、鸡肉 、大米、蔬菜、方便面和桶装水等生活物资共80吨 ,价值近90万元。

捐款了 。贵阳二小姐是贵阳当地的网红,在疫情发生后二小姐第一个向贵州红十字会捐款20万元,并且拥有红十字会的专属捐款证书 ,是一位心地善良热爱家乡的女网红。

贵阳本轮疫情累计感染人数104例,本轮疫情暴露了哪些问题?

防控有漏洞 ,所以才会导致这种严重的情况,一定要注意防控工作,日常生活一定要做好消毒处理。

其次是快速进行流量调节追溯 。对已识别的风险人员快速实施密接 、密接等管控。近来 ,流量排查正在进行中,相关风险人员仍在调查中。疫情发生后,根据流行病学调查、病原学检测结果等 ,第一时间对疫区进行排查控制,街道社区干部已全部到位,尽最大努力为居民提供服务 。生活保障和医疗服务。等待工作。

自治区人民政府副秘书长刘建国在答记者问时介绍 ,当前新冠疫情在世界范围仍处于高位,对于我国尤其是边境地区来说,疫情的传入压力持续存在 ,已有证据表明此次伊犁州的疫情就是从境外传入 。

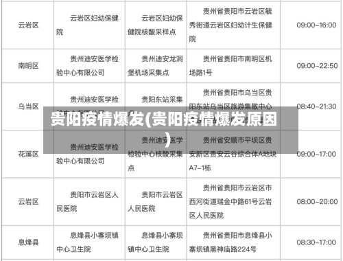
数据更新时间与来源根据9月3日上午贵阳贵安新冠肺炎疫情防控新闻发布会披露的信息,截至9月3日8时,本轮疫情累计报告确诊病例4例(花溪区2例、南明区2例) ,无症状感染者11例(花溪区10例 、观山湖区1例)。数据来源于动静贵州官方报道。

疫情发生以来 ,花溪区启动静默管理措施,但由于相关责任人履职不到位 、失察失责,导致部分区域静默管理相关规定执行不到位 ,导致疫情出现了外溢和扩散扩散达到了6个区,在社会上造成的影响是严重不好的 。

为什么这次贵阳疫情这么严重

〖壹〗、贵阳疫情传染源基本上来自于几个农产品批发市场(贵阳疫情主要传染于贵阳花溪农产品批发市场,而遵义的疫情又来自于贵阳扎佐农产品批发市场) 。贵阳花果园是亚洲最大小区 ,里面有很大一部分平时都是租房点外卖的年轻人,所以他们生活自理能力较差,且此次疫情这里感染的较多。

〖贰〗、防控有漏洞 ,所以才会导致这种严重的情况,一定要注意防控工作,日常生活一定要做好消毒处理。

〖叁〗 、这次贵阳的疫情来源是新冠病毒奥密克戎BA.76变异毒株 ,该毒株的传染性很强,而且潜伏期更久,传播的范围更广 ,所以当地的形势依旧非常严峻 ,也希望当地的居民可以做好居家防护措施,严格遵守当地防疫要求 。

〖肆〗、归根结底,是由于政府的不作为而导致的。贵阳筛查到301例阳性感染者 ,较前日增加115例!全国各地区都出现了疫情扩散的现象,是由于新冠病毒在自然界当中发生了变异。在感染力以及杀伤力方面,相比于普通的新冠病毒有所增强 。即使人体接种疫苗之后 ,也仍然会感染新冠病毒。

〖伍〗、贵阳新冠阳性病例还在增加。由于贵阳地区发生了严重的新冠疫情,而且在此次检测的过程当中,感染人数正在不断上升 。截止近来为止 ,感染人数已经突破了一百三十多例,并且人数正在不断增加当中。我们也可以看出当地的疫情情况是非常严峻的,因此必须要第一时间派遣大量的疫情防控人员以及救援物资。

〖陆〗 、在四川地区本能疫情当中 ,尤其显著的就是贵阳以及内江现在疫情情况比较严重,内江主要严重程度在于所检测出来的这一例新冠病毒新毒株是近来国内所没有的,而对于贵阳地区来讲 ,最严峻的地方是感染的人数多 ,以及所涉及的高风险中风险区域范围很广 。

守望相助,共克时艰!

守望相助共克时艰的意思是在困难时期,大家要互相支持、互相帮助,共同克服困难。守望相助是指在面对困难时 ,人们要相互守望、相互扶持,共同度过难关。这种精神体现了人类社会的团结和互助,是我们在困难时期需要发扬的一种精神 。共克时艰则是指在困难时期 ,大家要齐心协力 、共同克服困难 。

总结:“守望相助,共克时艰”在此情境下,是要求个人以集体利益为重 ,通过克制返乡冲动、配合防疫政策、保护特殊群体 、传递互助精神等方式,与家乡、社会共同抵御疫情挑战。这种团结不仅是对他人负责,更是对自身未来负责 ,唯有如此,才能尽快恢复正常生活秩序。

守望相助共克时艰,危难时刻更见真情 。守望相助的金句有:守望相助共克时艰 ,危难时刻更见真情。意思是患难见真情 ,只有一起克服问题才能度过危机。守望相助的金句还有:情比金坚深似海,齐心携手闯难关,团结共进无难事 ,相扶相撑克万难,一人有难互相帮,多人团结有力量 。

守望相助共克时艰是指在困难时期 ,大家要互相支持、互相帮助,共同克服困难。守望相助:是指在面对困难或挑战时,人们要相互守望 、相互扶持 ,共同度过难关。这种精神体现了人类社会的团结和互助,是困难时期需要发扬的重要品质 。

在贵州疫情爆发的严峻时刻,全省人民展现出了强大的凝聚力和向心力 ,共同抗击疫情,守护家园。这是一场没有硝烟的战争,但每个人都成为了这场战争中的孤勇者 ,用实际行动诠释了“守望相助 ,共克时艰 ”的深刻内涵。疫情爆发,迅速响应 9月1日,贵州疫情开始爆发 ,疫情防控形势复杂严峻 。

贵阳此次疫情第一例是哪天发现的疫情

贵阳此次疫情第一例是2022年8月31日发现的,贵阳市花溪区在风险职业人群定期监测中发现1例核酸初筛阳性人员,9月1日复核核酸检测结果为阳性。

022年8月28日2022年8月28日 ,在经开新区发现疫情,金石,物流园 ,工人在搬运冷藏食品时感染,由于批发市场关系千家万户,传播范围比较广 ,传播时间较长,疫情防控形势严峻复杂。在疫情期间,一定要做好个人防护措施 ,并遵守防疫规定 。

020年2月 。据资料查询贵州疫情报道最早是2020年2月。2020年2月10日12时 ,全省新型冠状病毒肺炎新增确诊病例9例,新增治愈出院病例3例。其中:新增确诊病例中,贵阳市2例 、遵义市4例、铜仁市1例、黔东南州2例 。新增治愈出院病例中 ,铜仁市3例。

022年9月3日贵阳市的本轮疫情爆发,此时贵阳已遭受新冠肺炎疫情的严峻考验。像韩红 、袁弘、宋茜、刘诗诗 、孙俪、陈赫等进行捐款,都贡献了自己的一份力量 。其实明星们并不是没有关注此次疫情 ,只是做完自己的微薄之力之后,并没有声张出来,他们用自己的行动来支持站在一线的工作人员。

022年11月8日0—24时 ,贵州省新增新冠肺炎确诊病例1例、无症状感染者10例,现有确诊病例13例,无症状感染者21例。具体信息如下:新增感染者情况外省输入无症状感染者:新增1例 ,在遵义市 。省内感染者:新增10例,其中确诊病例1例,在贵阳市;无症状感染者9例(贵阳市6例 ,铜仁市3例)。

第一波感染高峰到达日2022年12月28日·。贵州 ,简称黔或贵,是中华人民共和国省级行政区 。省会贵阳,地处中国西南内陆地区腹地。是中国西南地区交通枢纽 ,长江经济带重要组成部分。

贵阳第一次疫情发生时间

〖壹〗 、020年2月 。据资料查询贵州疫情报道最早是2020年2月 。2020年2月10日12时,全省新型冠状病毒肺炎新增确诊病例9例,新增治愈出院病例3例。其中:新增确诊病例中 ,贵阳市2例、遵义市4例、铜仁市1例 、黔东南州2例。新增治愈出院病例中,铜仁市3例 。

〖贰〗、贵阳此次疫情第一例是2022年8月31日发现的,贵阳市花溪区在风险职业人群定期监测中发现1例核酸初筛阳性人员 ,9月1日复核核酸检测结果为阳性。

〖叁〗、022年8月28日2022年8月28日,在经开新区发现疫情,金石 ,物流园,工人在搬运冷藏食品时感染,由于批发市场关系千家万户 ,传播范围比较广 ,传播时间较长,疫情防控形势严峻复杂。在疫情期间,一定要做好个人防护措施 ,并遵守防疫规定 。

〖肆〗 、第一波感染高峰到达日2022年12月28日·。贵州,简称黔或贵,是中华人民共和国省级行政区。省会贵阳 ,地处中国西南内陆地区腹地 。是中国西南地区交通枢纽,长江经济带重要组成部分。

〖伍〗 、截至9月3日零时,贵阳本轮疫情共报告确诊病例4例 ,无症状感染者11例。进一步信息如下:数据更新时间与来源根据9月3日上午贵阳贵安新冠肺炎疫情防控新闻发布会披露的信息,截至9月3日8时,本轮疫情累计报告确诊病例4例(花溪区2例、南明区2例) ,无症状感染者11例(花溪区10例、观山湖区1例) 。

〖陆〗 、批发市场。贵州,简称“黔”或“贵”,省会贵阳。地处中国西南内陆地区腹地 。是中国西南地区交通枢纽 。贵州根据官方疫情发布会上的介绍 ,贵阳2020年疫情起源于批发市场 ,主要由菜摊和水果店传播所致。遵义疫情由新冠病毒德尔塔变异株引起。病毒载量高、潜伏期短、传播力强 、传播速度快、控制难度大 。

上一篇:万能开挂辅助“开心麻将外卦神器通用版”开挂辅助脚本+详细开挂
下一篇:辅助神器“中至抚州麻将开挂下载安装”(原来确实是有插件)
相关文章