〖壹〗 、高风险地区的定义:这类地区通常是指在一定时间内(通常是14天)累积新冠病例数超过50例 ,并且这段时间内发生过聚集性疫情 。 中风险区域的特征:14天内出现过新增新冠确诊病例,但累计确诊病例数未超过50例;或者累计确诊病例超过50例,但在14天内没有发生聚集性疫情。

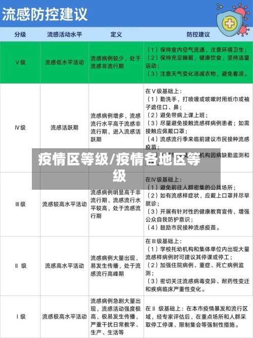
〖贰〗、疫情等级划分的4个等级判定主要依据病例数、传播风险及区域防控需求,通常分为低风险、中风险 、高风险和重点管控区域(部分地区可能将“重点管控 ”单独列为一级或纳入高风险范畴)。以下是具体判定标准及说明:低风险地区判定标准:无新增本土病例:连续14天内无新增本地确诊病例或无症状感染者。

〖叁〗、法律分析:高风险地区:一般是指累计新冠病例超过了50例 ,同时〖Fourteen〗、天内是有聚集性疫情发生 。中风险区域:14天以内有新增新冠确诊病例,合计新冠肺炎确诊病例未超过50病例;共合计确诊的病例超过50例,14天之内未未发生聚集性疫情。

〖肆〗 、原风险等级划分标准 低风险地区:需满足两个条件之一:一是区域内无确诊病例;二是连续14天无新增确诊病例。根据《新型冠状病毒肺炎防控方案(第九版)》 ,低风险地区还指中高风险区所在县(市、区、旗)内除中高风险区外的其他区域 。
〖伍〗 、疫情等级划分的4个等级判定通常基于疫情传播风险、病例数量、防控需求及区域影响等综合因素,具体标准可能因地区或政策调整而略有差异。以下是通用判定逻辑的详细说明:四个等级的通用划分标准低风险地区 判定条件:无确诊病例,或连续14天内无新增本土确诊病例。
〖陆〗 、划分标准高风险区:病例数较多 ,且存在明显社区传播风险(如聚集性疫情) 。通常以小区、村组或楼栋为单位划定,实行“足不出户、上门服务”的封控措施。例如:某小区7天内累计新增10例及以上本土确诊病例,或2起及以上聚集性疫情。
〖壹〗 、疫情等级划分的4个等级判定主要依据病例数、传播风险及区域防控需求 ,通常分为低风险、中风险、高风险和重点管控区域(部分地区可能将“重点管控”单独列为一级或纳入高风险范畴) 。以下是具体判定标准及说明:低风险地区判定标准:无新增本土病例:连续14天内无新增本地确诊病例或无症状感染者。
〖贰〗 、疫情等级划分的4个等级判定通常基于疫情传播风险、病例数量、防控需求及区域影响等综合因素,具体标准可能因地区或政策调整而略有差异。以下是通用判定逻辑的详细说明:四个等级的通用划分标准低风险地区 判定条件:无确诊病例,或连续14天内无新增本土确诊病例 。
〖叁〗 、决策层次与紧急程度变化突发公共卫生事件根据性质、危害程度和涉及范围划分为四级:特别重大(Ⅰ级)、重大(Ⅱ级) 、较大(Ⅲ级)和一般(Ⅳ级)。Ⅰ级响应:针对特别重大事件 ,由省指挥部根据国务院决策部署统一指挥,全省范围内采取最严格的防控措施,如全面封锁、交通管制、大规模核酸检测等。
〖肆〗 、公共卫生事件根据其性质、危害程度和涉及范围,分为特别重大(Ⅰ级)、重大(Ⅱ级) 、较大(Ⅲ级)和一般(Ⅳ级)四个等级。特别重大(Ⅰ级):疫情扩散范围:疫情在全国范围内扩散 。社会经济影响:对社会经济造成严重威胁。
〖伍〗、疫情风险等级划分四个等级 ,以居住小区或村为单位,根据流调研判结果可调整风险区域范围。具体等级划分如下: 高风险地区:通常指累计新冠病例超过50例,且14天内出现聚集性疫情的地方 。包括病例和无症状感染者居住地 ,以及疫情传播风险较高的工作地和活动地等。
〖陆〗、疫情级别的划分可以根据不同的标准和背景有所不同,以下是一种常见的划分方式:一级(低风险):疫情零星散发,无显著传播。防控措施以日常监测和预案准备为主 ,确保疫情在初期就能得到有效控制 。二级(中风险):局部地区出现聚集性疫情,表明病毒已经开始在特定区域内传播。

一级(低风险):疫情零星散发,无显著传播。防控措施以日常监测和预案准备为主 ,确保疫情在初期就能得到有效控制 。二级(中风险):局部地区出现聚集性疫情,表明病毒已经开始在特定区域内传播。此时需要加强病例追踪、局部交通限流等措施,以防止疫情进一步扩散。
响应级别的划分 突发公共卫生事件被划分为特别重大(Ⅰ级) 、重大(Ⅱ级)、较大(Ⅲ级)和一般(Ⅳ级)四级 。其中 ,一级响应(即Ⅰ级响应)是这四个级别中的比较高级别,代表着事态的极其严重性和紧迫性。
调整背景与依据 法律法规与形势研判:根据国家有关法律法规及全省疫情防控形势,经省委、省政府同意,四川省应急委员会作出调整决定。调整目的:在巩固防控成果的同时 ,统筹推进疫情防控与经济社会发展,推动复工复产,恢复正常生产生活秩序。
疫情一级 、二级、三级的区别主要体现在疫情的严重程度、防控措施和响应层级上:一级: 疫情严重程度:出现严重的社区爆发流行 ,疫情防控和医疗救治能力严重不足 。 防控措施:需要外部支援来加强疫情防控和医疗救治。 响应层级:对应“特别重大”或“重大疫情 ”,由比较高级别的决策机构进行统一领导和指挥。
疫情一级 、二级、三级的主要区别如下:一级: 疫情状况:一定区域内出现严重的社区爆发流行 。 防控能力:疫情防控和医疗救治能力严重不足,需要外部支援。 响应级别:对应“特别重大”或“重大疫情”。二级: 启动机构:启动省突发公共卫生事件应急指挥中心 ,负责重大突发公共卫生事件应急处置的统一领导和指挥 。
总结:疫情一级、二级 、三级的主要区别在于疫情形势的严重程度、响应级别的高低以及决策层次的差异。随着响应等级的降低,虽然疫情的形势有所缓解,但疫情防控的松懈依然不可取 ,因为疫情传播的不确定性及风险性依然不小。
〖壹〗、在微信国务院客户端中可以查询自己所在区域的风险等级,具体操作步骤如下:点击国务院打开微信,在搜索框中输入【国务院客户端】 ,点击进入该小程序 。点击疫情风险等级进入国务院客户端小程序后,切换到新页面,在页面中找到并点击【疫情风险等级】选项。点击地址打开新页面后,点击页面中的地址选项 ,此时会弹出选取区域的窗口。
〖贰〗 、自己所在区域的风险等级可以在微信国务院客户端中进行查询,通过四个步骤操作完成,安卓系统和iOS系统操作一致 ,本答案用苹果手机进行演示,以下是具体的操作步骤:点击国务院 打开微信搜索【国务院客户端】,点击进入 。点击疫情风险等级 切换进入一个新的页面之后 ,点击页面中的【疫情风险等级】。
〖叁〗、在电脑微信中,可通过“国家政务服务平台 ”小程序查看当前所在地区的风险等级,具体步骤如下:打开小程序入口:在电脑微信界面中 ,点击左侧导航栏的【小程序】按钮,进入小程序搜索页面后,输入“国家政务服务平台”并点击打开。
〖肆〗、第一步:打开手机进入支付宝 ,在首页点击国内新增。第二步:点击风险区域菜单 。第三步:在疫情风险等级查询页面选取自己所在区域查看风险等级。
〖伍〗、先打开手机上的支付宝,在支付宝软件中点击顶部的搜索框。搜索“风险等级查询”后,在政务服务平台点击“风险等级查询 ” 。在区县风险等级查询页面选取“地区”。在选取省市的页面上,搜索您要查看的地区。
〖陆〗 、查所在地:进入查询后系统会自动定位所在地区 ,呈现该地区的疫情风险等级 。查目的地:有出行计划时,可查询行程目的地的疫情风险等级,辅助判断出行风险。查往来地:存在区域间流动时 ,可查询曾到访的地区是否为低风险地区。查询方法:步骤1:打开全国疫情风险等级查询系统(通过国家政务服务平台进入) 。