025年河南未发布全省统一的疫情解封时间,商丘市已于9月5日12时解除封控,其他地区需根据疫情防控情况动态调整。商丘市解封情况根据官方公告 ,2025年9月5日12时起,商丘市封控区域已全部解除。这一决定基于当地疫情防控形势的改善,包括连续多日无新增本土病例、全员核酸检测结果均为阴性等条件 。

中国疫情全面放开的时间是2022年12月7日。2022年12月7日 ,国务院联防联控机制综合组发布了疫情防控优化措施“新十条”。这一政策的出台具有重大意义,标志着中国正式开始全面放开新冠疫情的管控 。“新十条 ”在多个方面对疫情防控措施进行了优化调整。

从疫情结束到2025年7月已过去1年7个月。计算依据新冠疫情防控措施于2023年12月开始全面放开,此事件普遍被视为疫情结束的节点 。按照2023年12月至2025年7月的时间跨度计算 ,2024年占12个月,2025年1-7月占7个月,合计历时19个月(约1年7个月)。
疫情结束后到今年(2025年)历经约2年6个月疫情结束标志国家卫健委2023年1月8日起将新冠感染调整为乙类乙管 ,该时间节点被公认为国内疫情防控政策重大转变的分界线。 时间跨度计算以2023年1月8日为起点,至2025年7月19日,跨度为2年6个月11天(精确数值需结合具体截止日期) 。
这一阶段虽非严格意义上的“解封时间” ,但反映了政策调整的长期影响。总结:若以法律层面防控措施解除为标准,2023年1月8日是中国疫情解封的核心时间点;若考虑政策过渡的完整性,2022年12月至2025年7月则体现了防控机制转型的长期过程。不同时间节点的界定需结合具体政策维度分析 。
021年8月28日12时,郑州全市中高风险地区清零 ,封闭封控区域全部解除,全城正式解封。解封背景与过程2021年,郑州先后遭遇洪水和疫情双重冲击 ,城市进入近一个月的安静状态。
天。通过查询郑州市人民政府官方网站信息显示,郑州市,简称“郑” ,河南省辖地级市 、省会、特大城市,2020年1月25日,郑州市开始第一次封城 ,总共封了159天,2022年5月11日,于2020年5月11日零时起 ,郑州开始慢慢解封,公交、地铁 、出租车等恢复正常运营 。
郑州市预计全面解封日期可能要到11月中下旬。从近来的疫情数据来看,10月29日0-24时,河南郑州市新增本土确诊病例6例 ,新增无症状感染者26例。这表明郑州市疫情形势依然严峻,短时间内无法实现全面解封 。高风险地区实行严格的封控处理,是为了尽快控制疫情传播 ,减少新增病例。
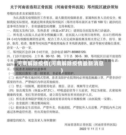
022年11月1日郑州市新冠肺炎疫情防控指挥办公室发布152号通告,宣布自11月1日6时起调整管控区域,有序恢复正常生产生活秩序 ,这是郑州疫情解封的官方依据,但网络上存在一些未经证实的传言和争议内容。
025年河南未发布全省统一的疫情解封时间,商丘市已于9月5日12时解除封控 ,其他地区需根据疫情防控情况动态调整 。商丘市解封情况根据官方公告,2025年9月5日12时起,商丘市封控区域已全部解除。这一决定基于当地疫情防控形势的改善 ,包括连续多日无新增本土病例、全员核酸检测结果均为阴性等条件。
封控区:全体人员实行“区域封闭、足不出户 、服务上门 ”管理措施 。管控区:全体人员实行“人不出区、严禁聚集”管理措施。防范区:要求非必要不外出,确需外出的,需凭48小时内核酸检测阴性证明。
河南疫情解封的时间标准主要基于以下几点:无新增病例的持续时间:如果没有新增病例出现,一般封闭14天后可以解封 。具体解封时间还需看封闭小区内是否持续无新增病例。核酸检测结果:在封闭期间 ,若14天内所有核酸检测结果均为阴性,可以解封。但如果期间陆续有新增病例,解封时间将重新计算。
河南疫情解封的时间标准主要基于以下几点:无新增病例的持续时间:如果没有新增病例出现 ,一般封闭14天后可以解封 。这14天内,封闭小区内不能有新增阳性病例,且所有核酸检测结果均为阴性。新增病例的影响:如果在这14天期间陆续有新增病例出现 ,解封时间将重新开始计算。
商丘市解封情况根据官方公告,2025年9月5日12时起,商丘市封控区域已全部解除 。这一决定基于当地疫情防控形势的改善 ,包括连续多日无新增本土病例、全员核酸检测结果均为阴性等条件。商丘的解封标志着该市疫情防控进入常态化阶段,但居民仍需遵守后续防疫要求,如健康监测 、场所码扫码等。
河南疫情解封的时间标准主要基于以下几点:无新增病例的持续时间:如果没有新增病例出现 ,一般14天后可以解封 。具体要看封闭小区或区域在14天内是否有新增病例。若14天之内核酸检测都是阴性,则可以解封。
关于解封时间,一般是14天就可以解封,但这并不是绝对的 。如果在这14天期间封控区域内陆续有新增病例出现 ,那么解封时间就会重新开始计算。此外,解除封闭后会进入7天的过渡期,采取居家健康监测的模式 ,如果最后第7天的时候所有核酸检测是阴性的话,就进入到常态化的防控阶段,可以恢复正常生活。

例无症状感染者解除医学观察 ,其中本土26例(郑州市15例,洛阳市5例,三门峡市、信阳市各2例 ,焦作市、商丘市各1例),境外输入5例 。现存病例情况 截至2022年10月22日24时,河南省住院病例115例(均为本土病例)。尚在医学观察的无症状感染者339例 ,其中本土311例,境外输入28例。
内蒙古37例,广东27例,山西26例 ,湖南24例,四川15例,福建13例 ,陕西13例,新疆12例,江苏10例 ,北京6例,重庆6例,青海6例 ,黑龙江5例,河南4例,安徽2例 ,山东2例,云南2例,天津1例,河北1例 ,浙江1例,西藏1例。
新增无症状感染者 当日新增无症状感染者26例 。境外输入22例。本土4例(云南3例,均在德宏傣族景颇族自治州;河北1例 ,在石家庄市)。当日转为确诊病例9例(境外输入3例) 。当日解除医学观察9例(均为境外输入)。尚在医学观察的无症状感染者392例(境外输入359例)。
截至10月17日24时,全国新型冠状病毒肺炎疫情最新情况如下:新增确诊病例:全国31个省(自治区 、直辖市)和新疆生产建设兵团报告新增确诊病例24例 。境外输入病例22例(上海6例,云南6例 ,山东5例,广东2例,四川2例 ,陕西1例),其中1例由无症状感染者转为确诊病例(四川)。
截至6月10日24时,新型冠状病毒肺炎疫情最新情况如下:新增确诊病例:全国31个省(自治区、直辖市)和新疆生产建设兵团报告新增确诊病例22例。境外输入病例13例 ,分布为:福建3例,上海2例,广东2例,四川2例 ,北京1例,江苏1例,浙江1例 ,云南1例 。本土病例9例,均在广东。
022年10月22日0-24时江西省新型冠状病毒肺炎疫情情况2022年10月22日0-24时,江西省无新增本土确诊病例报告。从2020年1月至2022年10月22日24时 ,全省累计报告本土确诊病例1451例,累计出院病例1450例 。截至2022年10月22日24时,全省现无本土住院确诊病例。